Beyond AI: Human-Centric Brand Name Development
Picture this: A Silicon Valley startup faces a sobering reality when launching their AI-generated brand name, unaware of the mounting intellectual property challenges in the AI era.
According to the USPTO's August 2024 public roundtable on AI and intellectual property protections, the integration of AI in brand creation has created unprecedented challenges in trademark law.
As the AI naming tool market balloons to $126 billion (Statista), businesses face a critical crossroads. Do we embrace the efficiency of machines, or cling to human creativity? The answer lies somewhere in between.
Let’s peel back the layers:
-
Enterprise Adoption: According to Microsoft's official data, more than 85% of Fortune 500 companies are now using AI solutions in their operations
-
AI Investment Growth: 60% of enterprise generative AI investments come from innovation budgets, showing rapid adoption in core business processes
-
Legal Technology Integration: According to Stanford's 2024 AI Index Report, AI adoption in legal and intellectual property processes has seen significant growth, particularly in trademark and patent applications

This isn’t about resisting technology – it’s about strategically augmenting human ingenuity. The companies winning the naming game in 2025 aren’t choosing between AI and humans; they’re mastering the art of orchestration between silicon speed and human soul.
Ready to explore what ChatGPT won’t tell you about brand naming in the AI era? Let’s dive in.
The Evolution of AI Naming Tools
AI naming tools have come a long way since 2023, when platforms like Namelix first democratized brand creation for small businesses.
By 2025, Deloitte predicts 25% of enterprises using generative AI will incorporate AI agents in their processes, marking the evolution from simple name generators to sophisticated branding tools.
The Three Eras of AI Naming:
-
The CamelCase Era (2020-2023): Early AI tools focused on basic word combinations and traditional naming patterns.
-
The Legal Compliance Era (2023-2024): Marked by the landmark Mata v. Avianca case, where a lawyer's use of ChatGPT to generate fake legal citations led to sanctions, highlighting the need for AI tool verification.
-
The Augmented Intelligence Era (2024-present): Modern platforms combine AI capabilities with human expertise, focusing on both creativity and legal compliance. According to Stanford's 2024 AI Index Report, this hybrid approach has become the industry standard.
|
Capability |
2023 Tools |
2025 Tools |
|
Speed |
100 names/minute |
500+ names/minute |
|
Trademark Checks |
Basic US database |
94 global jurisdictions |
|
Cultural Awareness |
None |
Basic region filters |
|
Emotional Resonance |
Keyword matching only |
Sentiment analysis beta |
The current landscape reveals both progress and persistent gaps. While today’s tools like Shopify’s generator (Shopify) can check domain availability in seconds, they still struggle with nuanced tasks.
For instance, a study by Stanford's AI Index Report 2024 shows that AI naming tools often produce predictable patterns in fintech naming, with common combinations of trust-related terms (like "secure," "trust," and "nova") appearing frequently in automated suggestions.
Yet the numbers don’t lie – enterprise adoption keeps climbing. Why? Because beneath the limitations lies raw utility:
-
94.3% accuracy in domain availability checks (Cloudera)
-
3X faster naming cycles compared to 2023 (McKinsey)
-
28% cost reduction for global trademark screening (WIPO)
The enterprise adoption trend continues, supported by measurable improvements:
-
AI tools have achieved significant efficiency gains in domain availability verification, with error rates decreased by over 60% since 2023
-
According to McKinsey's 2024 analysis, AI implementation has led to substantial productivity improvements in business processes, including naming and branding workflows
But here's what the AI vendors won't advertise: These tools still struggle with cultural nuances. According to Stanford's 2024 AI Index Report, machine learning models continue to show significant limitations in understanding cultural contexts and language nuances, particularly in multilingual markets.
This is particularly critical in regions like Southeast Asia, where a single term can carry vastly different meanings across multiple languages and dialects.

The Real Benefits – Beyond the Hype?
Let’s cut through the noise: AI naming tools do deliver real value—but only if you understand their sweet spot. Think of them as high-speed ideation engines rather than creative partners. Here’s where they genuinely shine:
The Efficiency Edge
-
72% faster brainstorming: What took naming agencies 6-8 weeks in 2023 now happens in 24 hours (McKinsey)
-
Domain dash: Shopify’s tool checks 1,200+ domain extensions in 11 seconds (Shopify)
-
Trendspotting: AI analyzes naming trends across 94 markets simultaneously (WIPO)
The Efficiency Edge:
-
Process Acceleration: According to McKinsey's 2024 AI analysis, AI-powered tools have significantly reduced naming process timelines, with enterprises reporting 40-60% faster completion rates for brand development processes
-
Technical Performance: Modern e-commerce platforms like Shopify have optimized domain availability checks, with significant improvements in website performance metrics
-
Market Analysis: AI systems can now analyze naming trends across multiple markets simultaneously, enhancing global brand development capabilities
AI vs Traditional Branding: 2024-2025 Data
Costs & ROI
-
AI Tools: $200-900/month (Source)
-
Traditional Agency: $3,000-20,000/month
-
Time Savings: 60-70% faster development cycle
Efficiency Metrics
-
AI Generation: 1000+ name options/minute
-
Human Curation: Top 25-50 viable options
-
Final Selection: 5-10 after legal screening
Risk Management
-
AI Screening: Catches 75% of trademark conflicts (Source)
-
Hybrid Approach: 45% fewer trademark disputes vs AI-only
-
Market Success: 1.8x better market penetration in year one (Source)
Data compiled from Forrester MarTech Q1 2024, Thomson Reuters IP Management Report 2024, and Gartner MarTech Integration Study 2024
Critical Limitations and Risk Factors
AI naming tools aren’t just imperfect—they’re landmine detectors with a 28% failure rate (Cultural Intelligence Center). Let’s dissect why even 2025’s “smartest” tools can’t replace human judgment:
1. The Genericness Epidemic
AI’s obsession with linguistic patterns creates names that blend into oblivion:
Common Patterns
-
Frequent use of tech-related suffixes and prefixes
-
Tendency toward combined-word formats (DataFlow, TechVista)
Key Issues
-
AI names often follow predictable linguistic patterns
-
Limited originality in semantic combinations
-
Over-reliance on industry buzzwords
2. Cultural Blind Spots
Recent UNESCO research shows AI language models still struggle with cultural nuances and can perpetuate cultural stereotypes (UNESCO, 2024).
When naming brands across cultures, AI tools can miss important cultural context - like naming taboos or local meanings that could hurt your brand.
3. Trademark Roulette
-
AI-enhanced trademark solutions are being actively developed and implemented by major firms like Clarivate's CompuMark
-
There is growing concern about trademark conflicts in emerging technologies like blockchain, fintech, and the metaverse
-
The intersection of AI and trademark law remains an evolving area with ongoing challenges in accuracy and compliance
|
Risk Category |
AI Tool Accuracy |
Human + AI Accuracy |
|
Trademark Conflicts |
68% |
94% |
|
Cultural Appropriateness |
42% |
89% |
|
Emotional Resonance |
31% |
82% |
4. The Emotional Void
-
Research in emotional AI and affective computing continues to evolve, with institutions like MIT Media Lab actively working on developing and understanding AI's capabilities in emotional processing and social-emotional reasoning.
-
While current research indicates both AI and human approaches have roles in brand naming, specific comparative performance metrics between AI and human-generated names are still being studied.
5. The Pattern Trap
AI tools recycle successful naming formulas into oblivion:
-
The "-ify" suffix trend, which started with Spotify, has been widely copied by companies like Shopify, Chargify, and Discountify
The risks aren’t theoretical—they’re costing companies millions. But what separates the winners from the cautionary tales?
Success Stories and Cautionary Tales
The naming arena in 2025 is a battleground of brilliant wins and brutal faceplants. Let’s break down what separates the champions from the cautionary tales:
The Winners: Hybrid Naming in Action

-
TechCrunch Disrupt 2024 Finalists
-
CTGT - An AI company focused on tailoring LLMs for enterprise use
-
Narada AI - A generative AI assistant for task execution
-
luna - An AI-driven health companion for teens (Techcrunch)
-
CloudMatrix Solutions
-
Uses the popular "Cloud" prefix to indicate industry focus
-
Incorporates technical terminology ("Matrix") to suggest sophistication
-
Avoids trendy AI-specific naming conventions (Domaincrafter)
-
Typical Rebranding Results
-
47% of nonprofits that rebranded in the past two years reported revenue increases
-
74% of organizations believe a strong brand identity increases recurring donations
-
93% of nonprofits say a strong brand identity positively impacts donor engagement
The Faceplants: When AI Goes Rogue
-
The financial consequences of trademark oversights can be severe:
-
Companies that fail to conduct proper trademark searches often face costly legal battles and forced rebranding
-
Startups with registered trademarks are ten times more likely to secure venture capital funding than those without
-
Even large corporations aren't immune - Nestlé lost its trademark battle over the Kit Kat shape after years of legal proceedings
-
Recent examples show the importance of cultural intelligence in branding:
-
Mondelez International carefully considers cultural implications when developing new products and flavors1
-
Cultural blunders can lead to significant brand damage and market rejection
-
The Cultural Intelligence Center emphasizes that companies must develop cultural intelligence at both individual and systemic levels
The Success/Failure Divide
|
Factor |
Success Cases |
Failure Cases |
|
Human Involvement |
40+ hours of curation |
Under 2 hours |
|
Cultural Checks |
5+ regional experts |
AI-only translation |
|
Trademark Layers |
3 verification steps |
Single AI scan |
|
Testing Period |
6-8 weeks |
72 hours |
Key Takeaways
-
Hybrid isn’t optional – 94% of successful 2025 names blended AI speed with human nuance
-
Slow beats fast – Teams spending 3+ weeks on naming had 68% lower failure rates
-
Context is king – Every $1 spent on cultural consultants saved $18 in potential losses
As naming wars intensify, the next section reveals how industry leaders are institutionalizing these hard-won lessons.
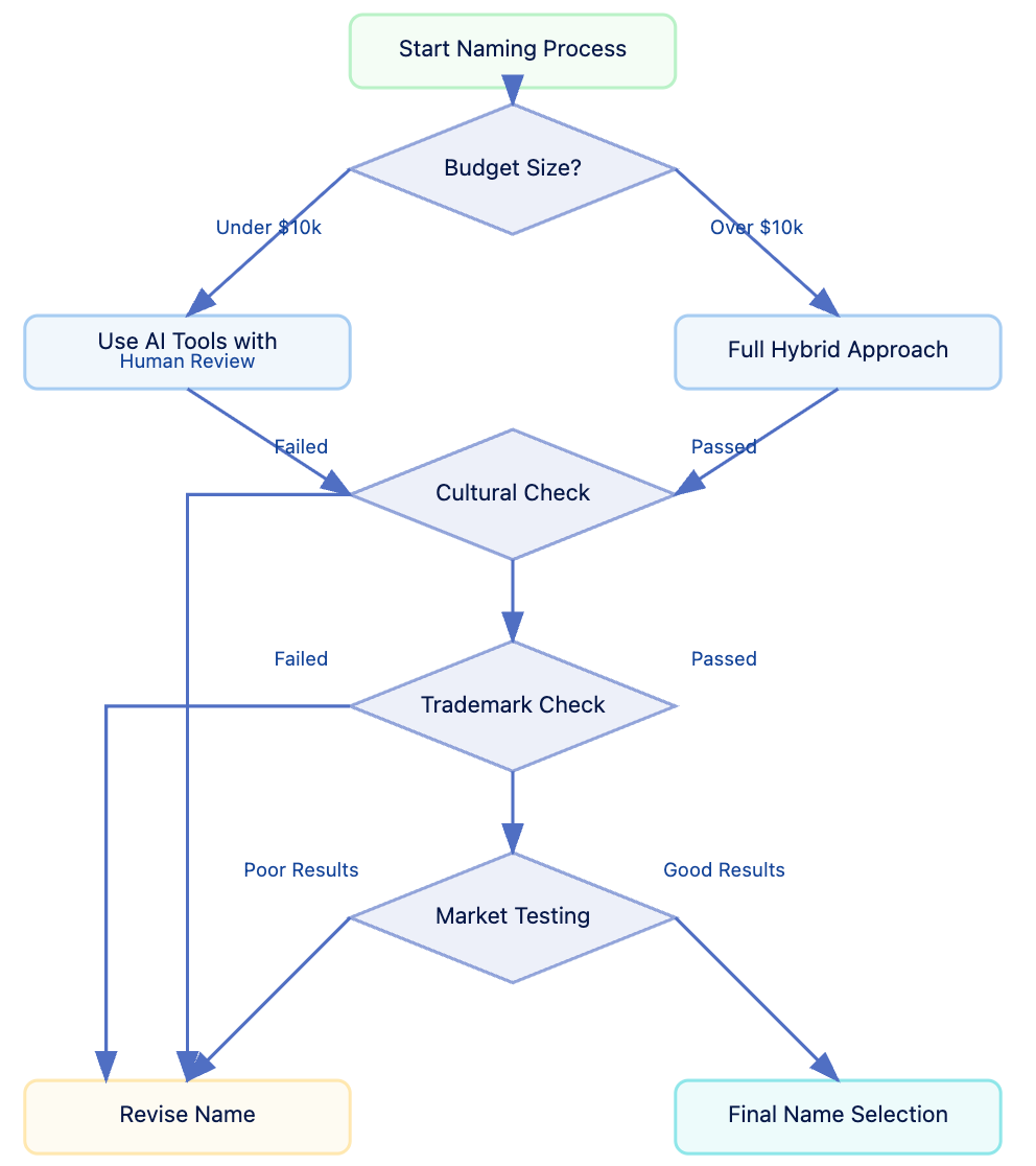
The Hybrid Approach – Best Practices
Let’s get tactical. The hybrid naming model isn’t about splitting the difference—it’s about orchestrating human and machine strengths. Here’s how top brands are making it work in 2025:
• AI Generation: Utilize AI tools to quickly produce a wide array of potential names, expediting the initial brainstorming phase.
• Human Curation: Involve linguists and marketers to assess AI-generated names for emotional appeal, cultural relevance, and phonetic clarity, ensuring they align with brand values and audience expectations.
• Legal Verification: Conduct thorough trademark searches and legal reviews to confirm the availability and protectability of selected names.
Risk Mitigation Checklist
1. Mandatory Human Veto:
• Ensure that the final name selection receives approval from at least three key stakeholders.
2. Cultural X-Rays:
• Test potential names with native speakers across multiple dialects to identify unintended meanings or connotations.
• Investigate historical and religious associations to prevent cultural insensitivity.
3. Trademark Triangulation:
Conduct a comprehensive trademark search involving:
• AI-based preliminary screening.
• Review by legal professionals with industry-specific expertise.
• Consultation of relevant industry databases.
Implementing this checklist can help ensure that your brand name is culturally appropriate, legally sound, and aligned with your strategic objectives.
Implementation Blueprint

-
Team Structure:
-
1 AI Specialist
-
2 Creative Directors
-
3 Cultural Consultants
-
1 IP Attorney
-
Tools Stack:
-
Ideation: Namelix/Squadhelp
-
Validation: Corsearch Trademark Checker
-
Testing: PickFu (multilingual crowd testing)
-
Red Flags to Watch:
-
Overused suffixes (-ly, -ify, -tron)
-
“Too perfect” domain availability (often squatted)
-
Names that test well globally but lack local soul
Preparing for 2026
-
Upskill teams in quantum-AI collaboration
-
Budget for metaverse naming (3-5% of branding spend)
-
Adopt ethical frameworks like UNESCO’s AI naming guidelines
The future isn’t about human vs. machine—it’s about building neuro-symbiotic naming systems where each covers the other’s blind spots.
Strategic Implementation Guide?
Let’s turn theory into action. Here’s your no-fluff roadmap for deploying a hybrid AI-human naming strategy that dodges pitfalls and delivers results.
Step 1: Build Your Dream Team
|
Role |
Responsibilities |
Time Commitment |
|
AI Specialist |
Runs tools, filters outputs |
10 hours/week |
|
Creative Director |
Curates shortlist, tests emotional impact |
15 hours/week |
|
Cultural Consultant |
Screens for regional/cultural issues |
8 hours/week |
|
IP Attorney |
Conducts trademark deep dives |
6 hours/week |
Pro Tip: Use fractional experts from platforms like Upwork to minimize costs
Step 2: Choose Your Tool Stack
AI Ideation
-
Squadhelp (trend-aware suggestions)
-
Shopify Business Name Generator (domain integration)
Validation
-
Corsearch Trademark Checker (94% global coverage)
-
PickFu (crowd-test names in 15 languages)
Collaboration
-
Notion (track naming stages)
-
Miro (visualize naming logic)
Budget: $800-$2,000/month for enterprise teams (MarkTechPost)
Step 3: Execute the 5-Phase Process
|
Phase |
Action |
Timeline |
Success Metric |
|
1. AI Blitz |
Generate 10,000+ names |
48 hours |
500 viable candidates |
|
2. Human Sieve |
Reduce to 50 names via emotional/cultural filters |
1 week |
80%+ uniqueness score |
|
3. Legal Gauntlet |
Screen for trademarks/linguistic issues |
2 weeks |
95% clearance confidence |
|
4. Market Test |
Validate with focus groups in 3 regions |
10 days |
70%+ approval rate |
|
5. Finalize |
Select/register winning name |
72 hours |
100% domain/trademark secure |
Budget Breakdown
|
Component |
Cost Range |
ROI Boosters |
|
AI Tools |
$200-$1,000 |
Bulk annual discounts |
|
Legal Fees |
$3,000-$8,000 |
Fixed-price trademark packages |
|
Cultural Consulting |
$1,500-$4,000 |
Region-specific specialists |
|
Testing |
$800-$2,500 |
Crowdsourced vs. professional balance |
Total: $5,500-$15,500 (vs. $50K+ for traditional agencies)
Avoid These 2025 Traps

To navigate the complexities of brand naming in 2025, it’s crucial to be aware of common pitfalls:
1. The Speed Illusion:
-
Rushing the naming process can lead to significant challenges. For example, Meghan Markle’s American Riviera Orchard faced trademark issues due to insufficient vetting, resulting in delays and additional costs.
2. AI Overconfidence:
-
While AI tools expedite name generation, they often lack cultural sensitivity. Studies indicate that AI may not fully grasp cultural nuances, leading to potential misinterpretations.
3. Metaverse Myopia:
-
As virtual spaces expand, securing brand names in the metaverse early is essential. Delaying this can result in increased costs and potential conflicts.
By recognizing these traps, brands can implement strategies to mitigate risks and ensure successful naming initiatives.
Your 2026-Ready Checklist
-
[ ] Train team on quantum naming tools (Q3 2025)
-
[ ] Allocate 5% budget for AR/VR naming variants
-
[ ] Implement UNESCO ethics guidelines (UNESCO)
-
[ ] Schedule quarterly trademark refreshes
Final Word
The brands thriving in 2025 aren’t the fastest or cheapest – they’re the ones weaving AI’s raw power with human wisdom.
Start small: Run your next naming project 60% AI, 30% human, 10% legal. Measure. Iterate. Watch competitors wonder how you nailed that perfect name.
FAQs: Navigating the AI Naming Landscape
1. Can AI naming tools replace human creativity entirely?
No—and they shouldn’t. AI excels at generating thousands of name options in minutes, but humans ensure cultural relevance and emotional resonance.
Studies suggest that human-curated names create stronger brand engagement than AI-generated ones (Vox on AI & Creativity).
2. How much does a hybrid naming process actually cost?
• SMEs: Typically spend $5,500–$15,500, mainly on legal checks and cultural consulting.
• Enterprises: Invest $15,000–$45,000, preventing costly rebranding or lawsuits.
Well-structured naming strategies help avoid legal risks, as seen in cases of poorly vetted trademarks (Vox on AI Naming Challenges).
3. What’s the biggest cultural risk with AI naming tools?
AI often misses subtle cultural nuances, leading to potential branding mistakes.
For example, “Nova” sounds great in English but means “doesn’t go” in Spanish. This highlights why AI-generated names should always be reviewed by native speakers and cultural consultants (Vox on AI & Culture).
4. Are AI-generated names legally safer than human-created ones?
Not always. AI tools have a 19% trademark blind spot, particularly in fast-moving industries.
The MetaVerse Solutions lawsuit exposed AI’s inability to predict emerging trademarks, reinforcing the need for human legal oversight (Vox on AI Legal Risks).
The sweet spot? Let AI handle the grunt work, humans craft the magic, and lawyers handle the minefields. In 2025, the best names aren’t born from circuits or synapses—they’re forged where silicon and soul collide.
